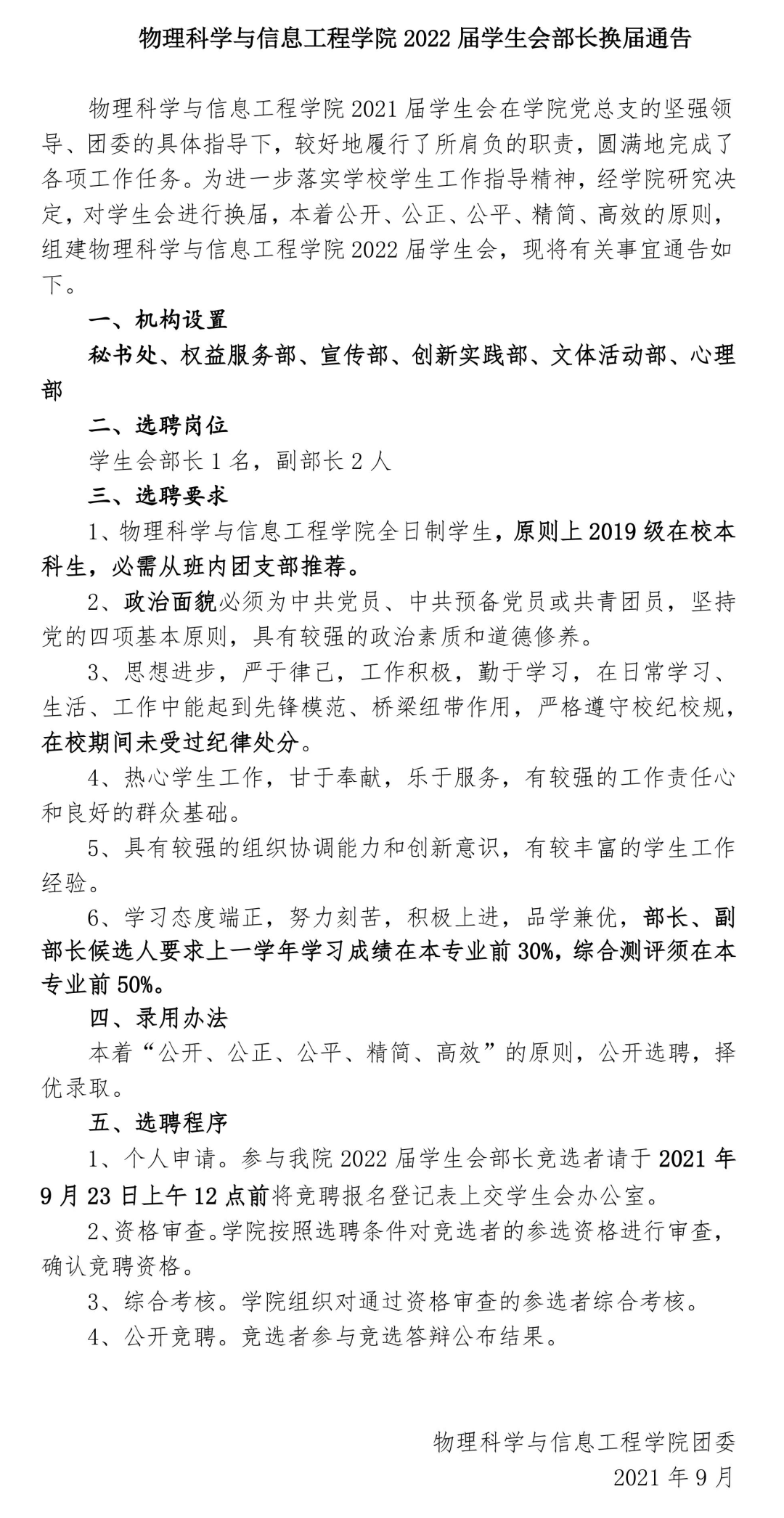
为落实共青团中央、教育部、全国学联联合下发的《关于推动高校学生会(研究生会)深化改革的若干意见》,探花 下发的《探花 学生会组织深化改革实施方案》,接受广大师生监督,现将探花 截至2021年11月学生会改革情况公开如下。
一、院级学生会改革自评表


二、《探花 学生会章程》






三、院级学生会工作机构组织架构图

四、院级学生会工作人员名单

五、院级学生会主席团成员候选人产生办法及选举办法

六、院级学生代表大会召开情况
时间:2021年9月16日
地点:探花 西校区十一号教学楼A504和A507
参会人员:学院团委书记赵海军及学院部分辅导员、学院学生会代表、2019级、2020级各班班长、团支书。


七、院级学生代表大会代表产生办法
本着“公开、公正、公平、精简、高效”的原则,公开选聘,择优录取。
八、院团委指导学生会主要责任人
